用评估解决问题,创造价值
网站导航
|
网站地图
|
联系我们
|
智能检索 |
网站首页
了解天诺
公司简介
资质荣誉
经营范围
收费标准
业务分布
合作单位
评估流程
天诺动态
政策法规
典型案例
加盟合作
联系我们
当前位置:
首页
>>
政策法规
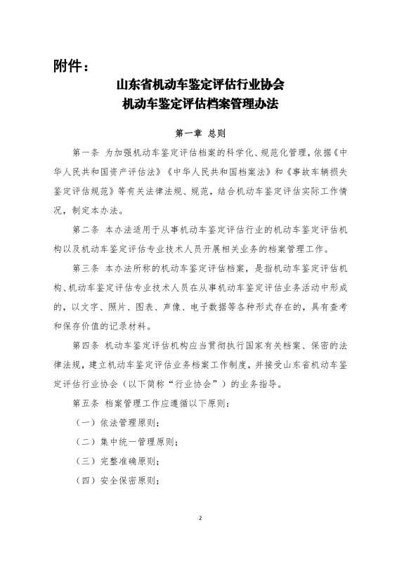
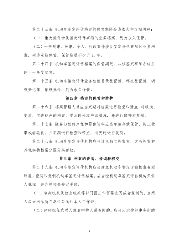
关于发布《机动车鉴定评估档案管理办法》的通知
来源:山东省机动车鉴定评估行业协会
作者:
发布时间:2026-02-12 10:44:10
上一篇:
《火灾直接财产损失统计方法》
下一篇:
关于印发《船舶价格鉴证评估技术规范》的通知
了解天诺
天诺动态
政策法规
典型案例
加盟合作
联系我们